当前位置: 首页>> betway精英版app下载>> 通知公告>> 正文

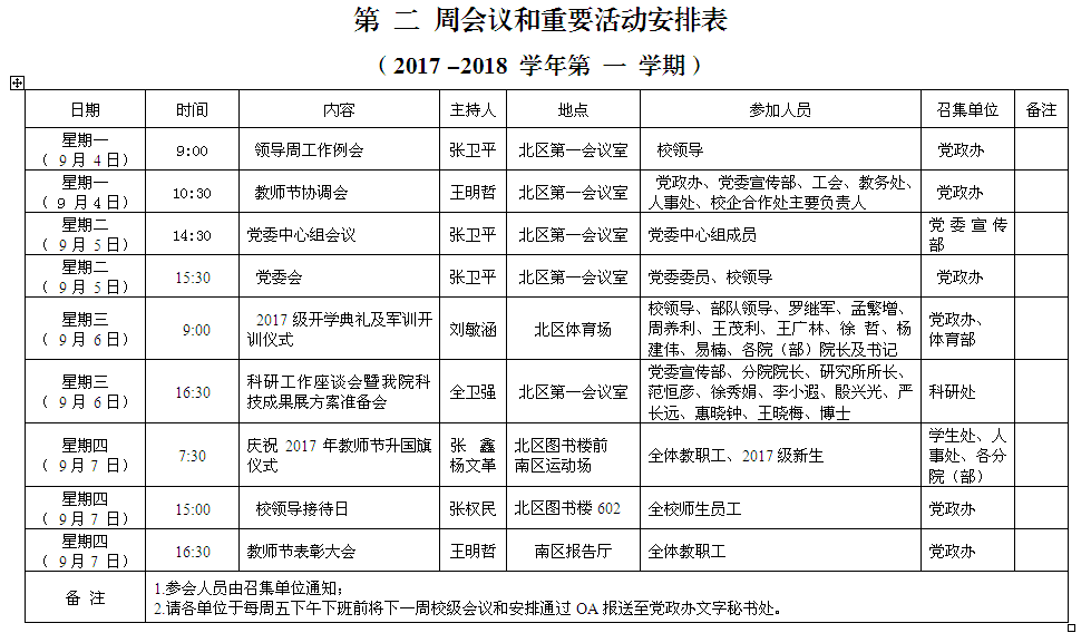
第二周会议和重要活动安排表(2017-2018学年第一学期)

时间:2017-09-05 来源:党委宣传部 点击:

QQ图片20170905113449.png

关闭

扫一扫分享本页

电话:029-81481188(党政办公室)81481111(招生办公室) 81480005(传真)

地址:西安市鄠邑区人民路8号 邮编:710300

建设与运维:网络中心

版权所有 betway必威中文正版电话:029-81481188(院办)81481111(招生)备案号:陕ICP备06002608号陕公网安备:61012502000138号

总访问量:本月访问量:今日访问量:

Baidu
map